처음 켜니 맛이 가서 하얗게 세로로 줄이 가더니
몇번 껐다 켜니 아무것도 안나온다.(백라이트만 켜짐)
AD 보드가 나갔거나 tcon 보드 나간것 같은데
중고로 산녀석인데다 오래되서 수리도 안될 것 같고
된다고 해도 비용이 더 나올 느낌인데.. 42~43 인치 급 lcd를 슬슬 알아봐야겠네..
처음 켜니 맛이 가서 하얗게 세로로 줄이 가더니
몇번 껐다 켜니 아무것도 안나온다.(백라이트만 켜짐)
AD 보드가 나갔거나 tcon 보드 나간것 같은데
중고로 산녀석인데다 오래되서 수리도 안될 것 같고
된다고 해도 비용이 더 나올 느낌인데.. 42~43 인치 급 lcd를 슬슬 알아봐야겠네..
노트북을 3d로 그려보기 위해서
직사각형을 만들고 라운드 주고
반잘라서 윗판과 아래판을 만들어 보려고 시도하는데
자르는 법을 몰라서 찾다보니 cut loop 라는 기능을 쓰라고 한다.
그 와중에 자르고 보니 자른 면이 생성되지 않아 면을 채워줘야 해서 또 검색.. F를 누르란다.
edit mode에서 loop cut

그리고 절반이 선택되어 있을 때 아래의 메뉴 선택
select - select loops - "select loop inner-region"

그러면.. 무슨 차이인지 모르겠고 어떤 방식인진 모르겠으나
반토막의 부피가 선택된다. z축의 아래쪽으로 되는건가?

그 다음 seperate를 해주면 잘린다.
mesh - seperate - selection

seperate는 별도의 객체로 분리되고(Cube.001, 독립 파츠)

split은 하나의 객체로 위치가 떨어진다.(굳이 설명하면 분리된 파츠)

[링크 :https://www.youtube.com/shorts/DaDsH71eX40]
자르면 잘린부분에 면이 채워지지 않아 f를 눌러 면을 생성해줘야 한다

[링크 : http://www.gisdeveloper.co.kr/?p=13736]
+ 2024.08.08
| 블렌더 축이동 제한하기 (0) | 2024.08.14 |
|---|---|
| blender cloth simulation (0) | 2024.08.08 |
| blender uv editing (0) | 2024.08.03 |
| blender 2d to 3d with rotate (0) | 2024.08.02 |
| blender img to 3d to 2d to 3d (0) | 2024.08.02 |
코로나 시절에 업어왔던 43인치 4k 모니터가 슬슬 고장의 기운이 느껴진다.
리눅스 데탑에서 화면이 이상하길래 hdmi 출력 문제인줄 알았는데
윈도우 데탑에서도 화면이 오락가락.. AD 보드 문제이려나..?
| 모니터 사형선고 (0) | 2024.08.08 |
|---|---|
| 모니터 고장! (2) | 2024.08.06 |
| 키보드 튜닝 (0) | 2024.08.01 |
| 노트북 휴대용 책상(?) (2) | 2024.07.26 |
| 회사 노트북 vs 구형 컴퓨터 (5) | 2024.07.18 |
잠을 푹 못자니
머리도 안돌아가고 멍~하다
날씨가 너무 더워서 그런가
| 외근 (0) | 2024.09.27 |
|---|---|
| 나쁜 놈! (2) | 2024.09.10 |
| 요즘 부쩍 지하철 단전구간이 늘은 느낌이.. (0) | 2024.07.03 |
| 분노의(?) 웹 퍼블리싱 (0) | 2024.06.26 |
| 휴가 끝 (0) | 2024.06.12 |
어우 이 수속성 포켓몬들!!
| 다이소 구리스 (0) | 2024.08.17 |
|---|---|
| 공기 청정기 분해/개조 (2) | 2024.08.11 |
| 장어 오리 (0) | 2024.08.03 |
| 선풍기에 기름 한 방울 (0) | 2024.08.02 |
| 개목줄 부서짐 (0) | 2024.08.01 |
장인어른 힘들어 하신다고 아내가 장어사드리고
우리집에는 오리고기 사서 배달하라고 시킴
| 공기 청정기 분해/개조 (2) | 2024.08.11 |
|---|---|
| 물놀이 (2) | 2024.08.04 |
| 선풍기에 기름 한 방울 (0) | 2024.08.02 |
| 개목줄 부서짐 (0) | 2024.08.01 |
| 주말에 할...일 기동콘덴서 확인 (0) | 2024.07.30 |
블렌더에서 텍스쳐를 위한 이미지 생성을 하는 방법
[링크 : https://youtu.be/W3BFYU5poP4?si=fA4a76HGnnA1aWYr]
2024.08.13
[링크 : https://m.blog.naver.com/nocsurim/221386414489]
+
2024.08.14
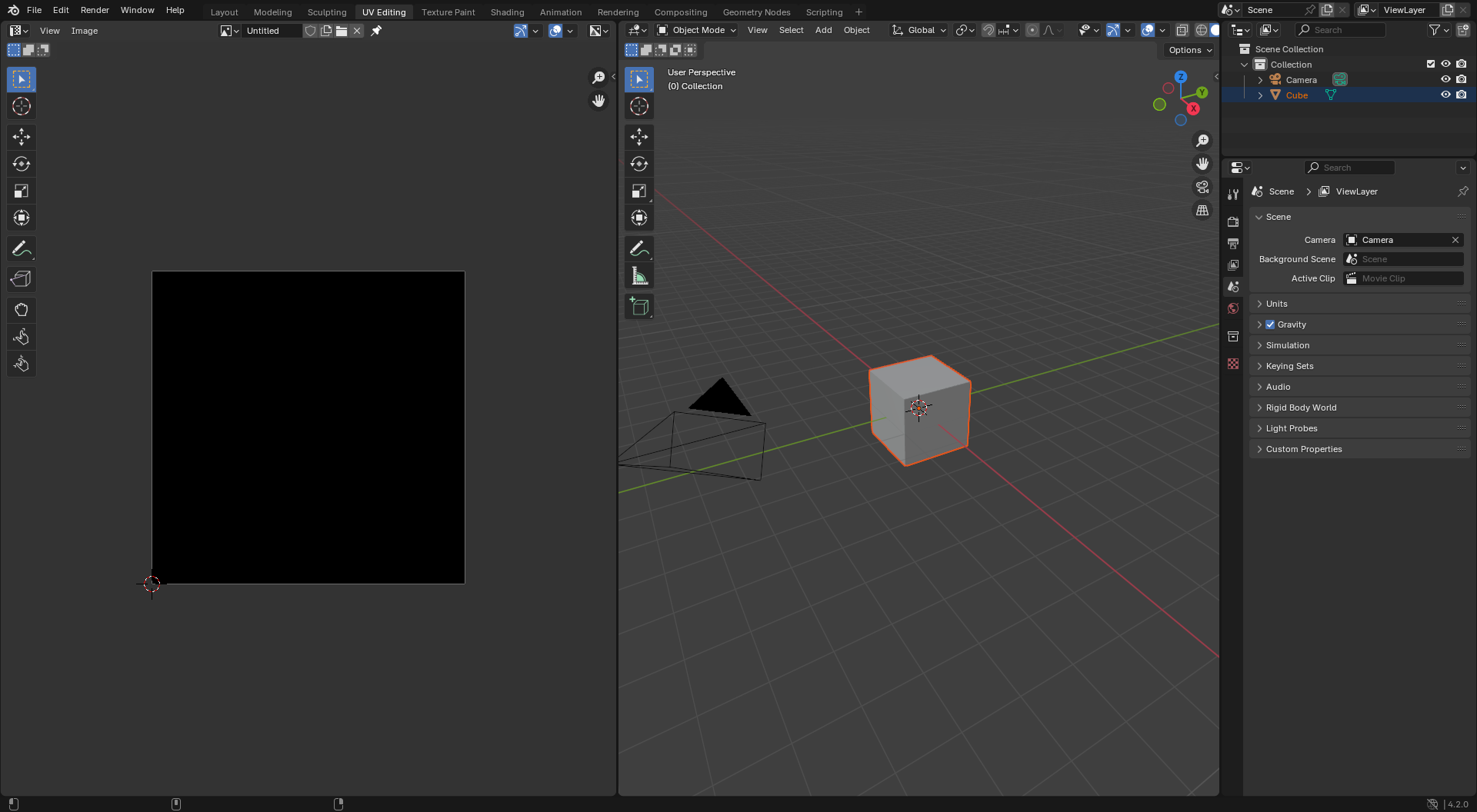
상단 메뉴에 UV editing 을 누르면 바로 전개도가 나온다. 신기하네

기본 도형인 원숭이도 이렇게 퍼지는구나..

상단 메뉴 UV Editing 근처의 new를 누르고

New Image를 눌러주면 검은 화면만 보이는데,

줌 아웃 하면 된다.

지금은 Image Editor로 온거고
아까 같이 전개도로 돌아가려면 UV Editor로 돌아가면 된다.

우측에서 material

base color의 노란색 부분을 클릭해야 메뉴가 뜨는데
Texture의 Image Texture

base color 아래의 사진 아이콘을 누르면 어떤 텍스쳐를 입힐지 고르게 된다.
새로 생성된 이름을 고르면 된다.

개발새발이구만.. 아무튼 X 축을 보고 앞을 썼는데 돌아간 느낌?
다 쓰고 보니 머.. 정상적인(?) 형태로 보이긴 한다.

이대로 저장하면 텍스쳐 면이 티가 안나니까
UV Editing - UV - Export UV layout to file을 해서 파일을 저장한다.
(gimp 같이 레이어로 저장해주면 더 좋을텐데 그거 까진 지원 안하는 듯

그리고 두번째((?) 메뉴에서
Image - Save As 하면 텍스쳐가 저장된다.

gimp 에서 불러와
하나하나 레이어를 쌓아가면 영역도 보이고 ok

UV Editing에서
Overlays 라고 되어있는 우측 상단의 아이콘을 누르면(원 두개 겹쳐진)
UV Stretch가 비활성화 되어있는데 이걸 활성화 하면 얼마나 늘려져서 왜곡이 되어있는지 알수 있다는데
보기에는 멋진데 먼진 모르겠다 -ㅁ- 각도와 면적이 있으니 참조.

| blender cloth simulation (0) | 2024.08.08 |
|---|---|
| blender cut loop 와 fill (0) | 2024.08.06 |
| blender 2d to 3d with rotate (0) | 2024.08.02 |
| blender img to 3d to 2d to 3d (0) | 2024.08.02 |
| blender 수치로 변경 (0) | 2024.07.31 |
회전축을 중심으로
줄하나 그어서 부피를 만드는 방법
근데 3.6.0 에서는 curve에 point가 없다?
[링크 : https://youtube.com/shorts/cYF81HPJ1ns?si=hQWjhvIo0bReziAT]
+
2024.08.13
우여곡절 끝에 성공!
일단 bezier 선 추가 하나 하고
edit mode로 가서 선 삭제한 다음에
draw를 선택하고 끄적끄적

터치패드로 대충 그려서 개발새발 ㅋㅋ
아무튼 아무생각 없이 -z를 눌러 xy 평면상에 그렸는데

blender 3.6 에서는 object mode 로 가서
object - convert - mesh를 해도 안되길래 댓글조언대로 screw modifier 추가!

그리고 y 축으로 돌려주면 완성!

| blender cut loop 와 fill (0) | 2024.08.06 |
|---|---|
| blender uv editing (0) | 2024.08.03 |
| blender img to 3d to 2d to 3d (0) | 2024.08.02 |
| blender 수치로 변경 (0) | 2024.07.31 |
| blender cad (0) | 2024.05.07 |
블렌더에서 2d 이미지를 3d로 변환하는 방법
일단 이녀석은 패스를 따서 하는게 아니라,
흑백 이미지를 depth map 처럼 써서 생성하는 느낌이다.
| blender uv editing (0) | 2024.08.03 |
|---|---|
| blender 2d to 3d with rotate (0) | 2024.08.02 |
| blender 수치로 변경 (0) | 2024.07.31 |
| blender cad (0) | 2024.05.07 |
| blender render node (0) | 2024.03.20 |