장인어른 힘들어 하신다고 아내가 장어사드리고
우리집에는 오리고기 사서 배달하라고 시킴
'개소리 왈왈 > 육아관련 주저리' 카테고리의 다른 글
| 공기 청정기 분해/개조 (2) | 2024.08.11 |
|---|---|
| 물놀이 (2) | 2024.08.04 |
| 선풍기에 기름 한 방울 (0) | 2024.08.02 |
| 개목줄 부서짐 (0) | 2024.08.01 |
| 주말에 할...일 기동콘덴서 확인 (0) | 2024.07.30 |
장인어른 힘들어 하신다고 아내가 장어사드리고
우리집에는 오리고기 사서 배달하라고 시킴
| 공기 청정기 분해/개조 (2) | 2024.08.11 |
|---|---|
| 물놀이 (2) | 2024.08.04 |
| 선풍기에 기름 한 방울 (0) | 2024.08.02 |
| 개목줄 부서짐 (0) | 2024.08.01 |
| 주말에 할...일 기동콘덴서 확인 (0) | 2024.07.30 |
블렌더에서 텍스쳐를 위한 이미지 생성을 하는 방법
[링크 : https://youtu.be/W3BFYU5poP4?si=fA4a76HGnnA1aWYr]
2024.08.13
[링크 : https://m.blog.naver.com/nocsurim/221386414489]
+
2024.08.14
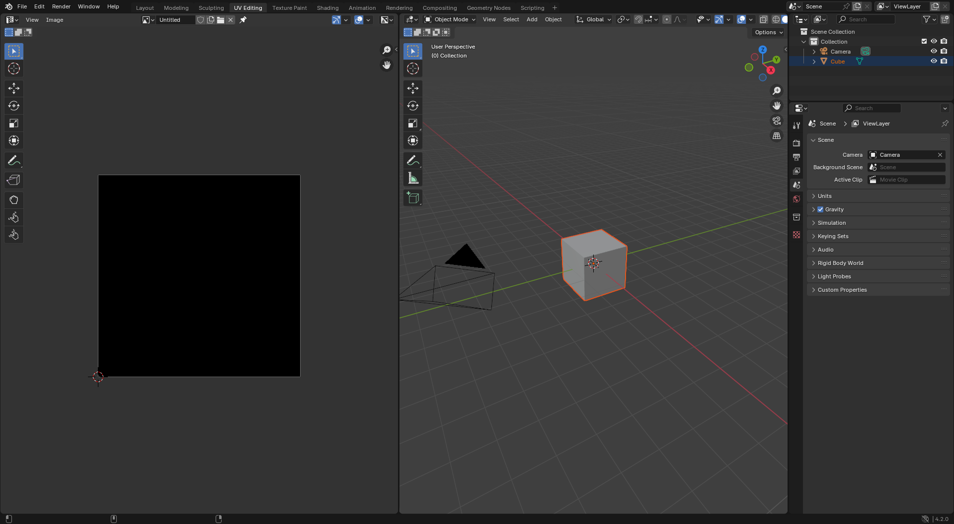
상단 메뉴에 UV editing 을 누르면 바로 전개도가 나온다. 신기하네

기본 도형인 원숭이도 이렇게 퍼지는구나..

상단 메뉴 UV Editing 근처의 new를 누르고

New Image를 눌러주면 검은 화면만 보이는데,

줌 아웃 하면 된다.

지금은 Image Editor로 온거고
아까 같이 전개도로 돌아가려면 UV Editor로 돌아가면 된다.

우측에서 material

base color의 노란색 부분을 클릭해야 메뉴가 뜨는데
Texture의 Image Texture

base color 아래의 사진 아이콘을 누르면 어떤 텍스쳐를 입힐지 고르게 된다.
새로 생성된 이름을 고르면 된다.

개발새발이구만.. 아무튼 X 축을 보고 앞을 썼는데 돌아간 느낌?
다 쓰고 보니 머.. 정상적인(?) 형태로 보이긴 한다.

이대로 저장하면 텍스쳐 면이 티가 안나니까
UV Editing - UV - Export UV layout to file을 해서 파일을 저장한다.
(gimp 같이 레이어로 저장해주면 더 좋을텐데 그거 까진 지원 안하는 듯

그리고 두번째((?) 메뉴에서
Image - Save As 하면 텍스쳐가 저장된다.

gimp 에서 불러와
하나하나 레이어를 쌓아가면 영역도 보이고 ok

UV Editing에서
Overlays 라고 되어있는 우측 상단의 아이콘을 누르면(원 두개 겹쳐진)
UV Stretch가 비활성화 되어있는데 이걸 활성화 하면 얼마나 늘려져서 왜곡이 되어있는지 알수 있다는데
보기에는 멋진데 먼진 모르겠다 -ㅁ- 각도와 면적이 있으니 참조.

| blender cloth simulation (0) | 2024.08.08 |
|---|---|
| blender cut loop 와 fill (0) | 2024.08.06 |
| blender 2d to 3d with rotate (0) | 2024.08.02 |
| blender img to 3d to 2d to 3d (0) | 2024.08.02 |
| blender 수치로 변경 (0) | 2024.07.31 |
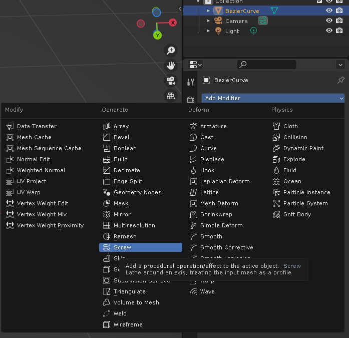
회전축을 중심으로
줄하나 그어서 부피를 만드는 방법
근데 3.6.0 에서는 curve에 point가 없다?
[링크 : https://youtube.com/shorts/cYF81HPJ1ns?si=hQWjhvIo0bReziAT]
+
2024.08.13
우여곡절 끝에 성공!
일단 bezier 선 추가 하나 하고
edit mode로 가서 선 삭제한 다음에
draw를 선택하고 끄적끄적

터치패드로 대충 그려서 개발새발 ㅋㅋ
아무튼 아무생각 없이 -z를 눌러 xy 평면상에 그렸는데

blender 3.6 에서는 object mode 로 가서
object - convert - mesh를 해도 안되길래 댓글조언대로 screw modifier 추가!

그리고 y 축으로 돌려주면 완성!

| blender cut loop 와 fill (0) | 2024.08.06 |
|---|---|
| blender uv editing (0) | 2024.08.03 |
| blender img to 3d to 2d to 3d (0) | 2024.08.02 |
| blender 수치로 변경 (0) | 2024.07.31 |
| blender cad (0) | 2024.05.07 |
블렌더에서 2d 이미지를 3d로 변환하는 방법
일단 이녀석은 패스를 따서 하는게 아니라,
흑백 이미지를 depth map 처럼 써서 생성하는 느낌이다.
| blender uv editing (0) | 2024.08.03 |
|---|---|
| blender 2d to 3d with rotate (0) | 2024.08.02 |
| blender 수치로 변경 (0) | 2024.07.31 |
| blender cad (0) | 2024.05.07 |
| blender render node (0) | 2024.03.20 |
엑셀처럼 한방에는 안되지만 어떻게 가능은 한 듯.
자동 필터 - 빈칸 체크 해제

[링크 : https://askubuntu.com/questions/943662/libreoffice-calc-delete-empty-rows]
| libreoffice calc 원하는 영역 출력하기 (0) | 2025.02.06 |
|---|---|
| libreoffice impress 색상 바꾸기(반전) (0) | 2024.12.17 |
| libreoffice에서 italic으로 자동 변환 막기 (0) | 2024.02.13 |
| libreoffice hwp 확장 (0) | 2023.10.11 |
| libreoffice calc 중복제거 (0) | 2023.08.05 |
회사에서 쓸 키보드 사려니 귀찮아서
다이소에서 LED 키보드 사고(5천원)
그걸 두 개 조합해서 투톤으로 개조(!)
회사에서 기계식이 유행이긴한데
조용하고 싸고 내 마음에 들면됐지 머 ㅋㅋ


| 모니터 고장! (2) | 2024.08.06 |
|---|---|
| 모니터.. 고장? (0) | 2024.08.05 |
| 노트북 휴대용 책상(?) (2) | 2024.07.26 |
| 회사 노트북 vs 구형 컴퓨터 (5) | 2024.07.18 |
| 3세대 intel 데스크탑 USB3.0 (0) | 2024.07.16 |
조금 부족한 4년.. 이만큼의 내 손목관절도 데미지를...(먼산)
| 장어 오리 (0) | 2024.08.03 |
|---|---|
| 선풍기에 기름 한 방울 (0) | 2024.08.02 |
| 주말에 할...일 기동콘덴서 확인 (0) | 2024.07.30 |
| 물놀이와 청소 (0) | 2024.07.28 |
| 자유이긴 한데.. (0) | 2024.07.27 |
core 쪽은 추가하면 바로 빌드되는데
별도의 디렉토리를 추가하고 소스를 넣으면 빌드가 자동으로 안된다.
includes 탭은 include 파일/디렉토리를 추가하고

Source Location 에는 소스 파일/디렉토리를 추가하면 된다.

[링크 : https://mokhwasomssi.tistory.com/198]
드디어 에러가 발생한다아!!!! 만세!!
| STM32CubeIDE alt func (0) | 2024.09.03 |
|---|---|
| stm32h757i-eval 데모 펌웨어 굽기 (0) | 2024.08.07 |
| STM32H75I-EVAL (0) | 2024.08.01 |
| stm32cubeide 펌웨어 업데이트 이후 자동 재시작 (2) | 2024.07.25 |
| stm32cubeide(eclipse) project clean시 빌드 하지 않기 (0) | 2024.07.24 |
테스트 소스를 수정해서 10개 정도만 출력하고 그 값을 비교하는데 신기한걸 발견함
소스로는 non-canonical ordering / canonical ordering 이라고 되어있는데
하나는 pffft_transform+ pffft_zreorders 로 실행하고
다른 하나는 pffft_transform_ordered로 실행한다.
| // pass 0 : non canonical ordering of transform coefficients if (pass == 0) { // test forward transform, with different input / output pffft_transform(s, in, tmp, 0, PFFFT_FORWARD); memcpy(tmp2, tmp, Nbytes); memcpy(tmp, in, Nbytes); pffft_transform(s, tmp, tmp, 0, PFFFT_FORWARD); for (k = 0; k < Nfloat; ++k) { assert(tmp2[k] == tmp[k]); } // test reordering pffft_zreorder(s, tmp, out, PFFFT_FORWARD); pffft_zreorder(s, out, tmp, PFFFT_BACKWARD); for (k = 0; k < Nfloat; ++k) { assert(tmp2[k] == tmp[k]); } pffft_zreorder(s, tmp, out, PFFFT_FORWARD); } else { // pass 1 : canonical ordering of transform coeffs. pffft_transform_ordered(s, in, tmp, 0, PFFFT_FORWARD); memcpy(tmp2, tmp, Nbytes); memcpy(tmp, in, Nbytes); pffft_transform_ordered(s, tmp, tmp, 0, PFFFT_FORWARD); for (k = 0; k < Nfloat; ++k) { assert(tmp2[k] == tmp[k]); } memcpy(out, tmp, Nbytes); } |
아무튼 결과만 보면
ifft 값은 동일하게 나온다.(ordered / non-ordered)
그런데 ifft를 수행하고 나서 나온 결과가 raw와 다르다.

pffft 특성으로 인해 샘플 숫자로 나눠줘야 한다는데
[링크 : https://dsp.stackexchange.com/questions/75749/how-to-use-pffft-fft-library]
일단은 그렇게 나누면 raw 와 ifft 값은 동일한 형상을 보이지만(좌하단/우하단) scale이 다르고
ifft한 값을 샘플 수 32000로 나누고 원본과 차이를 비교하면 또 형상이 동일하게 나온다(우상단)

데이터의 첫번째로 하면 오차율을 더 최소가 되지만 형상이 달라진다.(우상단) 멀까..?

| fft 결과에 N(입력 샘플 갯수)로 나누는 이유 (0) | 2023.09.21 |
|---|---|
| FFT RBW (0) | 2023.09.19 |
| tek.com fft 관련 문서 (0) | 2023.07.19 |
| sfft (0) | 2023.07.12 |
| fft window type과 진폭 보정계수 (0) | 2023.07.04 |