다운로드 받은걸 가져와서 회전하려니까
이상한 곳에서 회전되는데 도무지 삭제가 되지 않는 커서도 아닌 무언가가 있어서 찾아보니
origin 인듯.
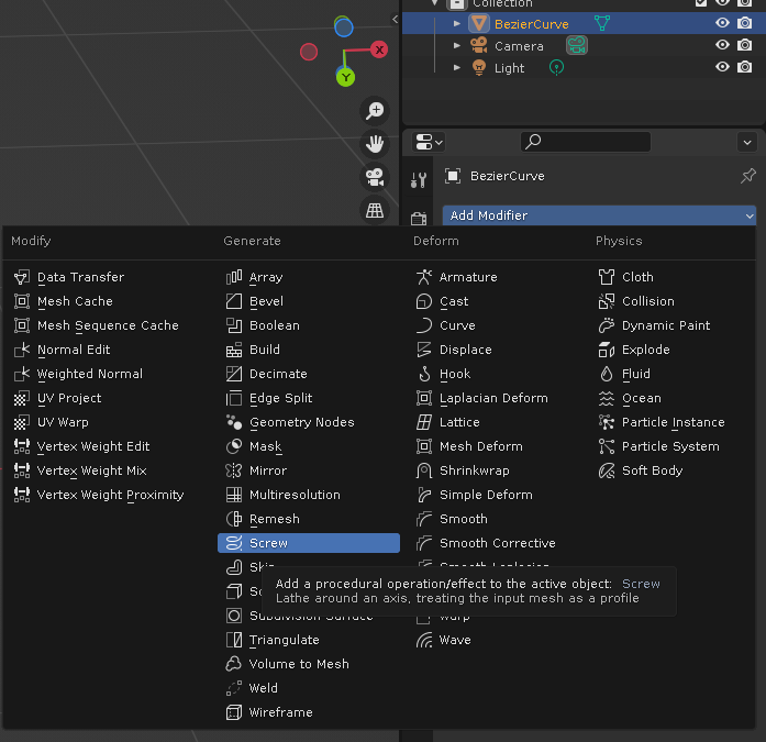
아무튼 오리진을 도형(?)의 중심으로 옮기는건 우클릭 - Set Origin - Origin to Geometry 해주면 된다.
| Type Geometry to Origin Moves the model to the origin and this way the origin of the object will also be at the center of the object. Origin to Geometry Moves the origin to the center of the object. Origin to 3D Cursor Moves the origin of the model to the position of the 3D cursor. Origin to Center of Mass Moves the origin to the calculated center of mass of model (assuming the mesh has a uniform density). Center Median Point Center, Bounding Box Center |
[링크 : https://docs.blender.org/manual/en/latest/scene_layout/object/origin.html]
커서는 마음대로 옮길수 있으니 커서로 오리진을 이동시키는 듯.
'프로그램 사용 > Blender' 카테고리의 다른 글
| blender render - cycle, eevee (0) | 2024.08.30 |
|---|---|
| blender shader editor (4.2 bloom) (0) | 2024.08.29 |
| blender 4.x 구동 실패 (0) | 2024.08.20 |
| blender snap(붙이기) (0) | 2024.08.16 |
| 블렌더 축이동 제한하기 (0) | 2024.08.14 |






























