블렌더에서 텍스쳐를 위한 이미지 생성을 하는 방법
[링크 : https://youtu.be/W3BFYU5poP4?si=fA4a76HGnnA1aWYr]
2024.08.13
[링크 : https://m.blog.naver.com/nocsurim/221386414489]
+
2024.08.14
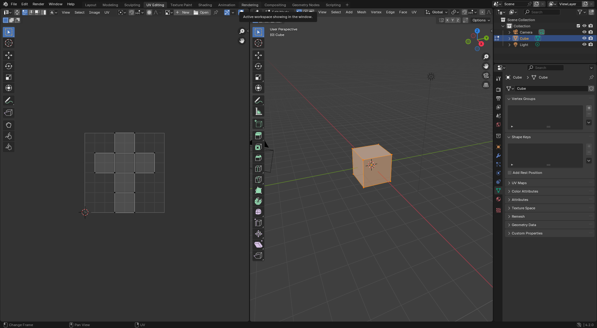
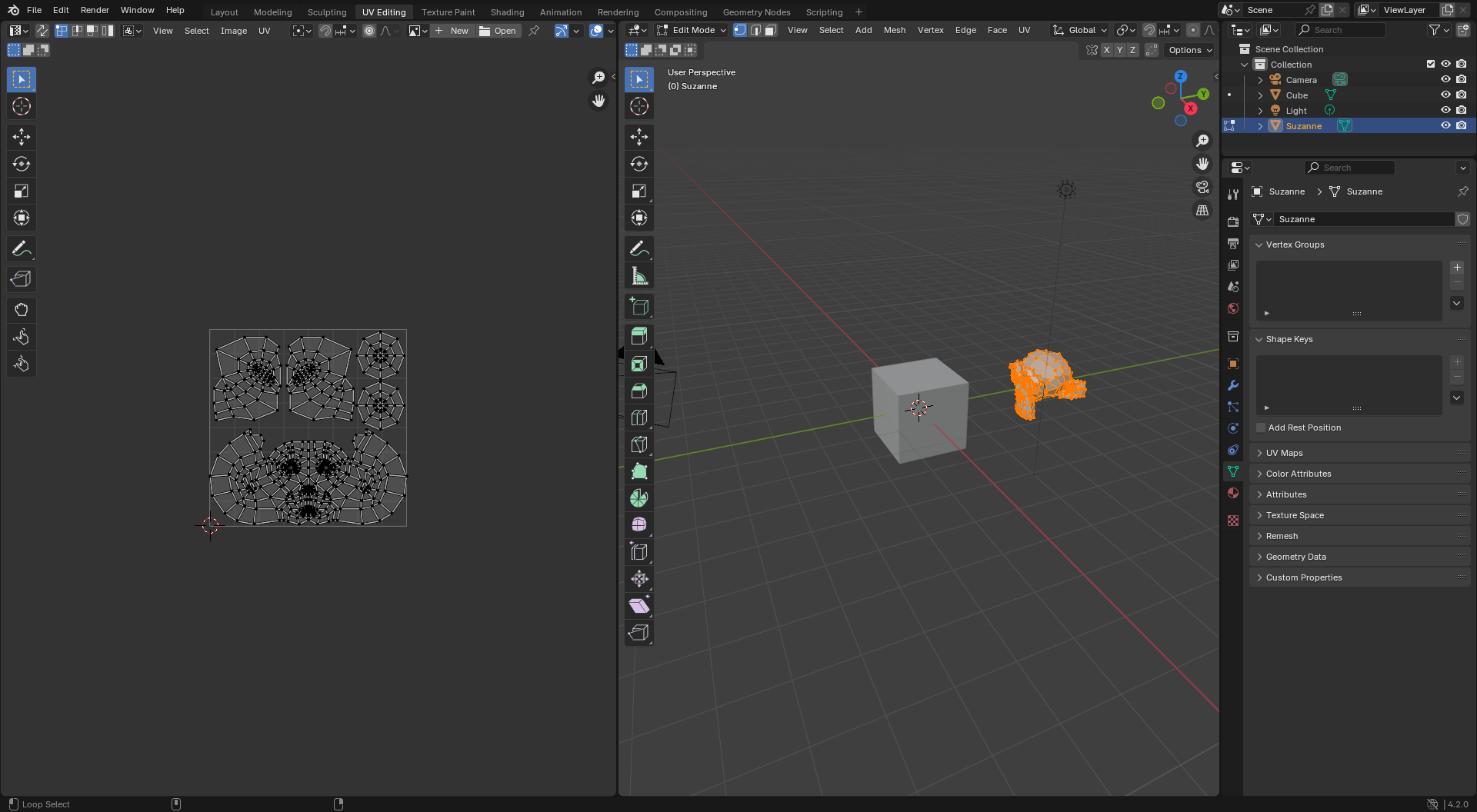
상단 메뉴에 UV editing 을 누르면 바로 전개도가 나온다. 신기하네

기본 도형인 원숭이도 이렇게 퍼지는구나..

상단 메뉴 UV Editing 근처의 new를 누르고

New Image를 눌러주면 검은 화면만 보이는데,

줌 아웃 하면 된다.

지금은 Image Editor로 온거고
아까 같이 전개도로 돌아가려면 UV Editor로 돌아가면 된다.

우측에서 material

base color의 노란색 부분을 클릭해야 메뉴가 뜨는데
Texture의 Image Texture

base color 아래의 사진 아이콘을 누르면 어떤 텍스쳐를 입힐지 고르게 된다.
새로 생성된 이름을 고르면 된다.

개발새발이구만.. 아무튼 X 축을 보고 앞을 썼는데 돌아간 느낌?
다 쓰고 보니 머.. 정상적인(?) 형태로 보이긴 한다.

이대로 저장하면 텍스쳐 면이 티가 안나니까
UV Editing - UV - Export UV layout to file을 해서 파일을 저장한다.
(gimp 같이 레이어로 저장해주면 더 좋을텐데 그거 까진 지원 안하는 듯

그리고 두번째((?) 메뉴에서
Image - Save As 하면 텍스쳐가 저장된다.

gimp 에서 불러와
하나하나 레이어를 쌓아가면 영역도 보이고 ok

UV Editing에서
Overlays 라고 되어있는 우측 상단의 아이콘을 누르면(원 두개 겹쳐진)
UV Stretch가 비활성화 되어있는데 이걸 활성화 하면 얼마나 늘려져서 왜곡이 되어있는지 알수 있다는데
보기에는 멋진데 먼진 모르겠다 -ㅁ- 각도와 면적이 있으니 참조.

'프로그램 사용 > Blender' 카테고리의 다른 글
| blender cloth simulation (0) | 2024.08.08 |
|---|---|
| blender cut loop 와 fill (0) | 2024.08.06 |
| blender 2d to 3d with rotate (0) | 2024.08.02 |
| blender img to 3d to 2d to 3d (0) | 2024.08.02 |
| blender 수치로 변경 (0) | 2024.07.31 |
