4번 핀이라는데 한번 테스트는 해봐야겠네
| #define LED_BUILTIN 4 pinMode (LED_BUILTIN, OUTPUT); digitalWrite(LED_BUILTIN, HIGH); digitalWrite(LED_BUILTIN, LOW); |
회도로 상으로는 LED / 9번 핀, GPIO33이라는데?

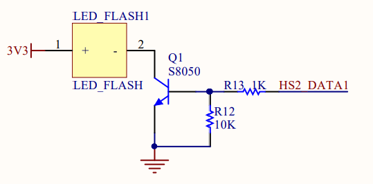
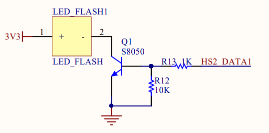
좀더 보다보니 LED가 아니라 LED_FLASH1 발견 -_-
HS2_DATA1은 GPIO4 / 26번 핀에 연결되어 있고 그게 바로 4번의 정체..

[링크 : https://github.com/SeeedDocument/forum_doc/blob/master/reg/ESP32_CAM_V1.6.pdf]
[링크 : https://randomnerdtutorials.com/esp32-cam-ai-thinker-pinout/]
'embeded > esp32' 카테고리의 다른 글
| esp32 flash on/off 버전 (0) | 2021.11.27 |
|---|---|
| stm32 vs esp32 (0) | 2021.11.27 |
| 포고플(PGP) 리버싱 자료 (0) | 2021.08.19 |
| esp32cam pwm (0) | 2021.08.08 |
| 회사에 남는 부품으로 쓱쓱 (0) | 2021.07.14 |
