크아.. 볼게 너무 많아 ㅠㅠ
그런데 openAMP가 나오는게 먼가.. 쎄~~~하다 -_-
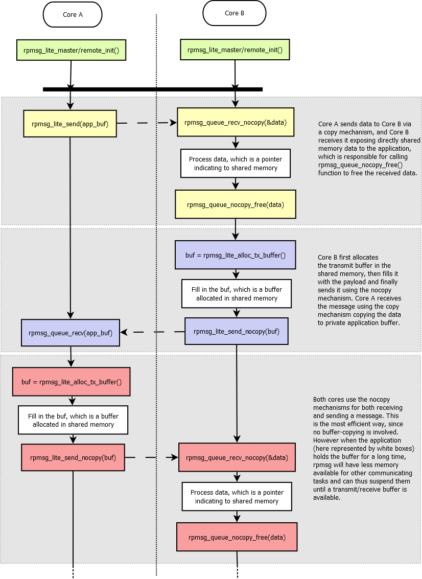
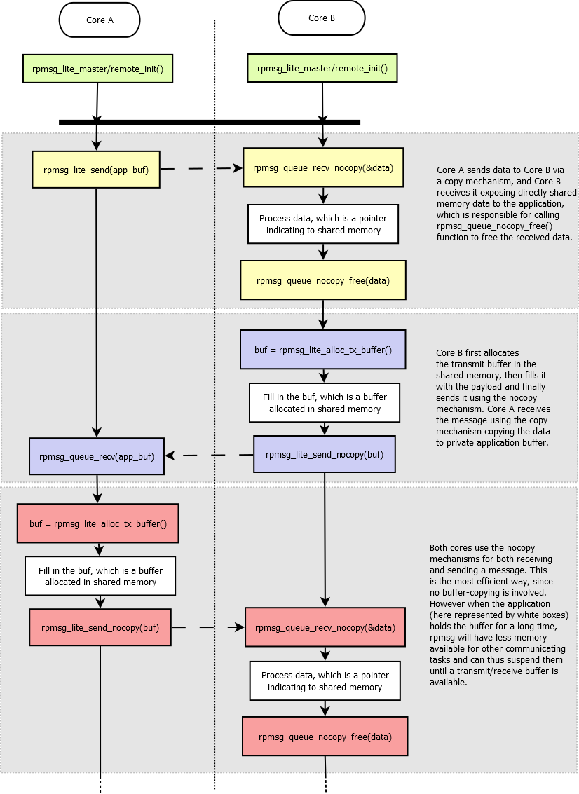
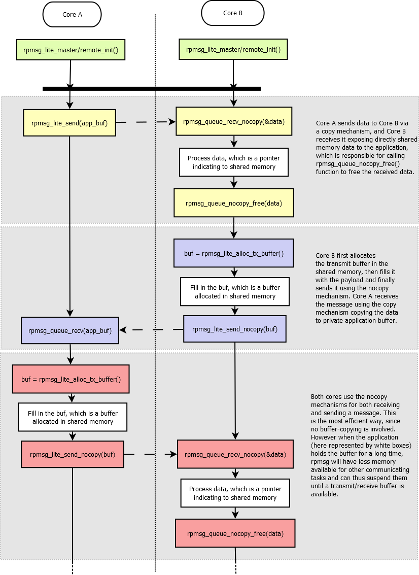
linux / cortex-A / rpmsg <-> rtos or baremetal / cortex-M / rpmsg-lite
성능 향상은 openAMP와는 넘사벽일 수도 있는 설정이 존재하고

Core A와 Core B 이기종(heterogeneous) 장치간의 통신을 지원한다.

'embeded > i.mx 8m plus' 카테고리의 다른 글
| nxp i.mx8mp win iot part 2 (0) | 2023.05.26 |
|---|---|
| nxp i.mx8mp win iot (0) | 2023.05.26 |
| i.mx8m plus cortex-m7 part.2 (0) | 2023.02.23 |
| i.mx8m plus cortex-m7 (0) | 2023.02.23 |
| i.mx8m plus win iot 실행 (0) | 2023.02.23 |
