다시 찾아보니 좀 비싸네?
3.3V LDO가 있으니 5V나 3.3V 아무거나 넣어줘도 될 거 같은데
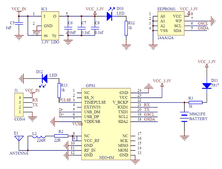
업체마다 회로도를 다르게 그려놓네?


[링크 : http://itempage3.auction.co.kr/DetailView.aspx?itemno=B317083711] 2만원

[링크 : http://itempage3.auction.co.kr/DetailView.aspx?itemno=B650315349] 1만원
gpsd 한번 깔아볼까나
[링크 : https://learn.adafruit.com/adafruit-ultimate-gps-hat-for-raspberry-pi/use-gpsd]
+
배선은 아래와 같이 라즈베리 파이의 VCC(5V) / GND / TX / RX 를 연결하면 된다.
근데 원래 전원이 들어왔으면 먼가 불이 들어올줄 알았는데 아무것도 없네?

이런저런 서비스들이 있는데
| $ sudo apt-cache search gpsd collectd-core - statistics collection and monitoring daemon (core system) fso-gpsd - gpsd subset compatibility daemon for the freesmarpthone.org frameworkd gosmore - Openstreetmap.org viewer / wayfinder / search client gpsbabel - GPS file conversion plus transfer to/from GPS units gpsd - Global Positioning System - daemon gpsd-clients - Global Positioning System - clients gpsd-dbg - Global Positioning System - debugging symbols libgps-dev - Global Positioning System - development files libgps23 - Global Positioning System - library libnet-gpsd3-perl - Perl interface to the gpsd server daemon protocol version 3 (JSON) libqgpsmm-dev - Global Positioning System - Qt wrapper for libgps (development) libqgpsmm23 - Global Positioning System - Qt wrapper for libgps navit - Car navigation system with routing engine navit-data - Car navigation system with routing engine - data files navit-graphics-gtk-drawing-area - Car navigation system with routing engine - GTK+ graphic plugin navit-gui-gtk - Car navigation system with routing engine - GTK+ GUI navit-gui-internal - Car navigation system with routing engine - internal GUI python-gps - Global Positioning System - Python libraries |
설치는 아래 3개를 깔아야 하는 듯?
| $ sudo apt-get install gpsd gpsd-clients python-gps |
기본 서비스로는 정상적으로 작동하지 않아서 아래처럼 서비스 삭제 후 gpsd 데몬을 직접 이용해서 구동해야 한다.
| $ sudo systemctl stop gpsd.socket $ sudo systemctl disable gpsd.socket $ sudo gpsd /dev/ttyAMA0 -F /var/run/gpsd.sock |
상태를 보려면 아래의 것을 실행해서 보면 되는데
실내에서 하다 보니 위치정보를 받지를 못한다.
| $ gpsmon |

'embeded > raspberry pi' 카테고리의 다른 글
| 라즈베리 파이 2(Srv) 라즈베리 파이 3(cli with spi lcd) 스트리밍 (0) | 2020.04.27 |
|---|---|
| 다음 날씨 페이지 분석 (0) | 2020.04.23 |
| 라즈베리 파이 3b - no volume control on this device (0) | 2020.03.29 |
| 라즈베리 파이 카메라 케이블이 이상해 (0) | 2020.03.15 |
| 라즈베리 프로젝트? (0) | 2020.03.14 |
