LED 중 빨간색(전원)만 들어오고 노란색(SD)가 들어오지 않아서
3.3V와 5V를 재보니 5V는 나오는데(당연히 USB 전원 bypass니..)
3.3V가 한개는 0, 다른 한개는 1.6V 이런식으로 뜬다.
찾아보니 MxL 인지 먼지 써있던 상단부 IC가 PMIC인데 Programmable... -_-
칩을 구매한다고 해도 i2c를 통해서 PMIC를 프로그래밍 해야 원하는 전압으로 셋팅이 되서 작동이 가능하다는 의미

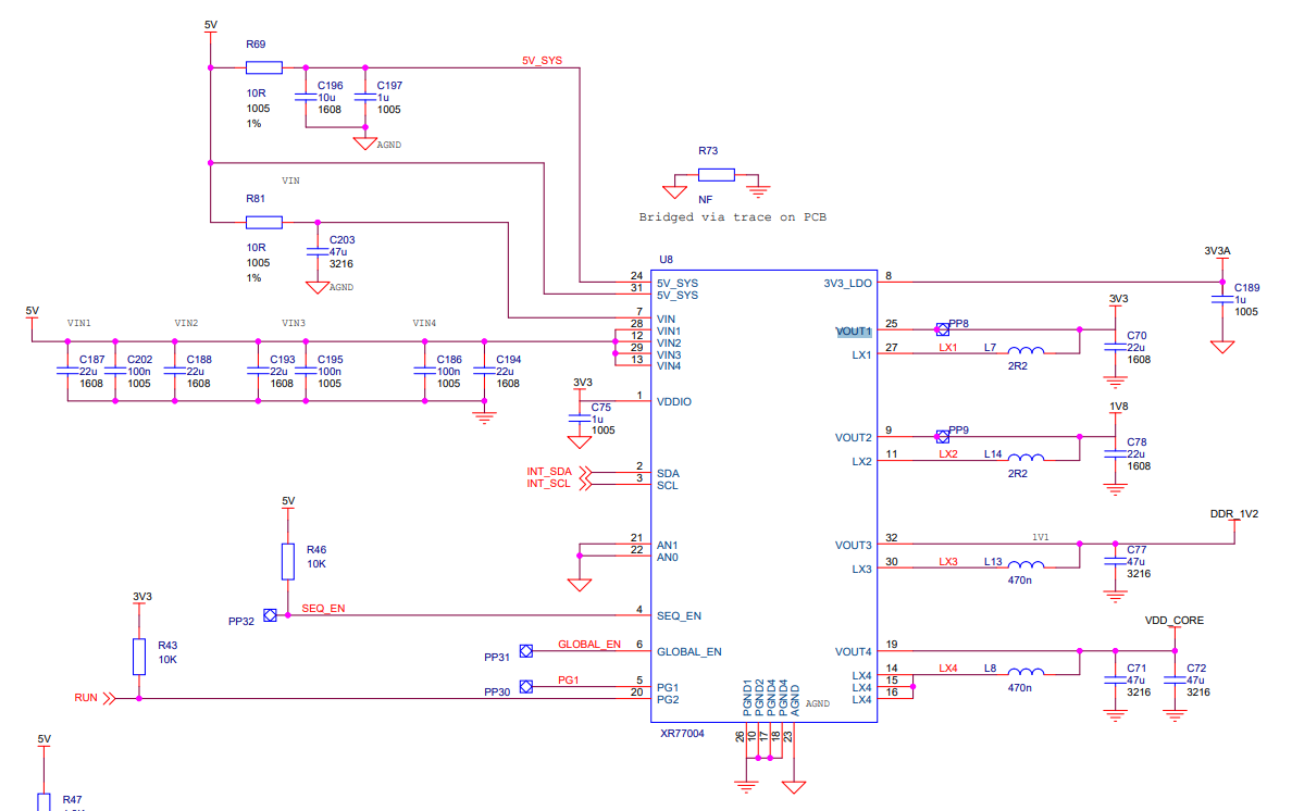
VOUT1 - 3.3V
VOUT2 - 1.8V
VOUT3 - 1.2V
VOUT4 - ? (reduced schematic에 안나옴)

[링크 : https://datasheets.raspberrypi.com/rpi3/raspberry-pi-3-b-plus-reduced-schematics.pdf]
VOUT1 - 3.3V
VOUT2 - 1.8V
VOUT3 - 1.35V > 1.2V
VOUT4 - 1.2V ?
기본값으로 쓰면 DDR에 데미지 줄 가능성이 존재하고.
VOUT4의 전압을 모르니(살아있는 놈을 재보면 되지만.) 애매하다..
게다가 주변부는 캐패시터랑 부피큰놈들이 떼는걸 더욱 어렵게 하는 중..

[링크 : https://assets.maxlinear.com/web/documents/mxl7704.pdf]
결론 : 걍 포기하면 편해. 35$ 밖에 안하잖아?
[링크 : https://iotforgeeks.com/dead-raspberry-pi-3b/]
'embeded > raspberry pi' 카테고리의 다른 글
| rpi win 10 IoT (0) | 2023.02.02 |
|---|---|
| i2cdetect UU (0) | 2023.01.18 |
| rpi4 eeprom recovery (0) | 2022.10.14 |
| 라즈베리 파이4 apm 설치시 php 작동 안될 경우 (0) | 2022.08.30 |
| adxl345 spi (0) | 2022.08.17 |
