프로그램 사용/Blender
blender로 stl 구멍 메우기
구차니
2025. 8. 20. 17:37
아..하?
| Go to blender, remove vertical faces, select circle dots and press F. |
[링크 : https://www.reddit.com/r/FreeCAD/comments/16rbcnx/how_to_fill_the_hole/?tl=ko]
모델을 받고
[링크 : https://www.thingiverse.com/thing:5418222]
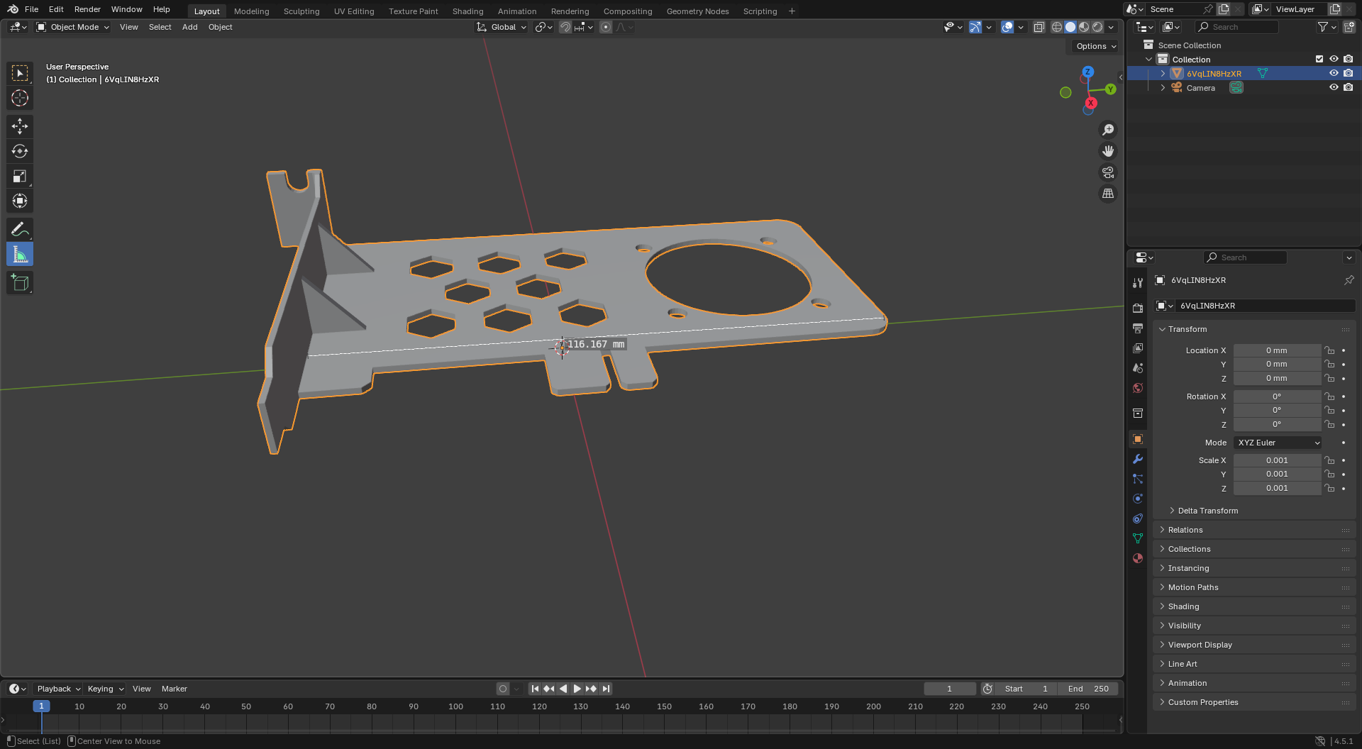
싱기버스에서 받아서 stl로 불러올때 0.001 sclae로 해주니 얼추 사이즈가 맞게 나오는것 같다.
근데 scenedml length를 meter에서 milimeters로 바꾸어도 왜 불러올때 scene unit을 체크해도 사이즈가 변함없을까..


열심히 edit mode 에서 면을 고르고

면을 삭제한 뒤


주변을 선택하고

'F'를 눌러 fill 해주면 감쪽같이!

오.. 폴리곤을 줄이면서 단순화 하려면 방법이 없나?