embeded/전자회로
RC 발진기 / 크리스탈 발진기 회로
구차니
2023. 10. 15. 23:32
RC 발진기를 보면 먼가 항상 증폭기나 비교기가 들어가는 느낌..
순수하게(?) R/C 만으로 LED를 깜박일순 없나?
| 1. RC 귀환 발진기 (RC Feedback Oscillator) ㅇ 기본 원리 - 커패시터(C)와 저항기(R)를 이용한 충전/방전 회로의 충전/방전 주기 조절에 의해, - 주기적인 파형(정현파)을 만듬 ㅇ 구현 원리 - RC 위상천이회로 및 증폭기 회로구성을 통한, 정귀환 효과를 이용하여 정현파 발진을 도모함 |
[링크 : http://www.ktword.co.kr/test/view/view.php?m_temp1=5257]
[링크 : https://en.wikipedia.org/wiki/RC_oscillator]

[링크 : https://www.electronics-tutorials.ws/oscillator/crystal.html]

+
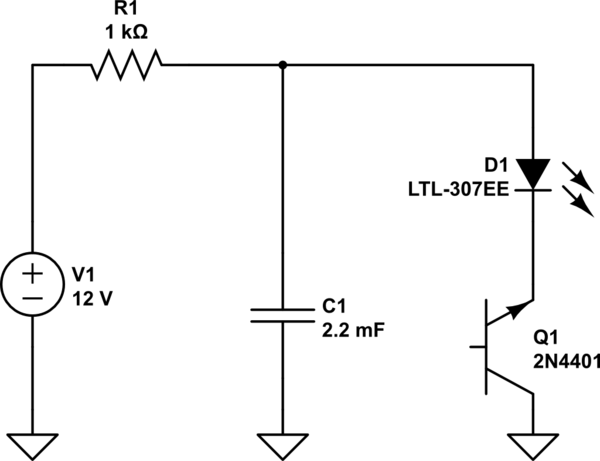
TR 1개 들어갔다고 신기해 하는거 보면.. RC 만으로는 불가능 한건가 싶기도 하고?

[링크 : https://robobob.tistory.com/3]
2N4401은 찾아보니 양극성 트랜지스터라고 나온다.

[링크 : https://electronics.stackexchange.com/questions/254845/how-to-make-blinking-led-without-using-any-ic]